忍者ブログ
三重県名張市のかつての中心地、旧名張町界隈とその周辺をめぐる雑多なアーカイブ。
[932] [931] [930] [929] [928] [927] [926] [925] [924] [923] [922]
×

[PR]上記の広告は3ヶ月以上新規記事投稿のないブログに表示されています。新しい記事を書く事で広告が消えます。

 二年前のことをつらつらと振り返る
 
 二年前がどんな感じだったかというと、名張市議会議員の田合豪先生のブログによれば、こんなんであった。
 
「名張を本気で変える!!」田合たけしの活動日記:掲示板(2008年6月25日)
 
 5月10日、こんなコメントが寄せられた。
 
12. Posted by  ユーを読んで   2008年05月10日 09:02
 
旧まちでの一億円の無駄?づかいかと思われるような会館ができたと聞きます。なんなんですか。福祉を削って箱物ですか。費用と効果は。誰の責任。おしえて
 
 会館というのは、旧細川邸やなせ宿のことである。この年3月末までに旧細川邸の改修整備が終了し、本来であれば4月1日にオープンを迎えているべきところ、いったいなんのための施設なんだかなにも考えることなく話を進めたものだから、新年度を迎えてもお披露目できないという悲喜劇に突入した。5月10日といえば、施設は開店休業のまま、名張市と名張地区まちづくり推進協議会が陰でこそこそ必死になってわるだくみを重ねていた時期なのであるが、このコメントからも知れるとおり、あんなものつくったのは税金の無駄づかいじゃね? という疑惑が市民のあいだにひろがっておったわけである。
 
 それにしても、田合先生のブログの二年前の掲示板を読み返してみると、当時の名張市にはいまよりまだ活気があった、ということに気づかされる。二年前といえば、いわゆるごみ問題が注目を集めていたころで、あの掲示板でも中心的話題になっていたのだが、いまではもう、ネット上で意見の応酬をするような活気は名張市民から失われてしまったようである。要するに、だめだこりゃ、っつーことなわけな。なーにいったって、だめだこりゃ。ここ名張市においてはもはや、民主主義のルールを守ってあれこれやってみたところで、もうどーしよーもなくね? という認識が深まってしまったのではないか。だからおれは、そろそろテロにすっか、とかいっておったわけなのであるが。
 
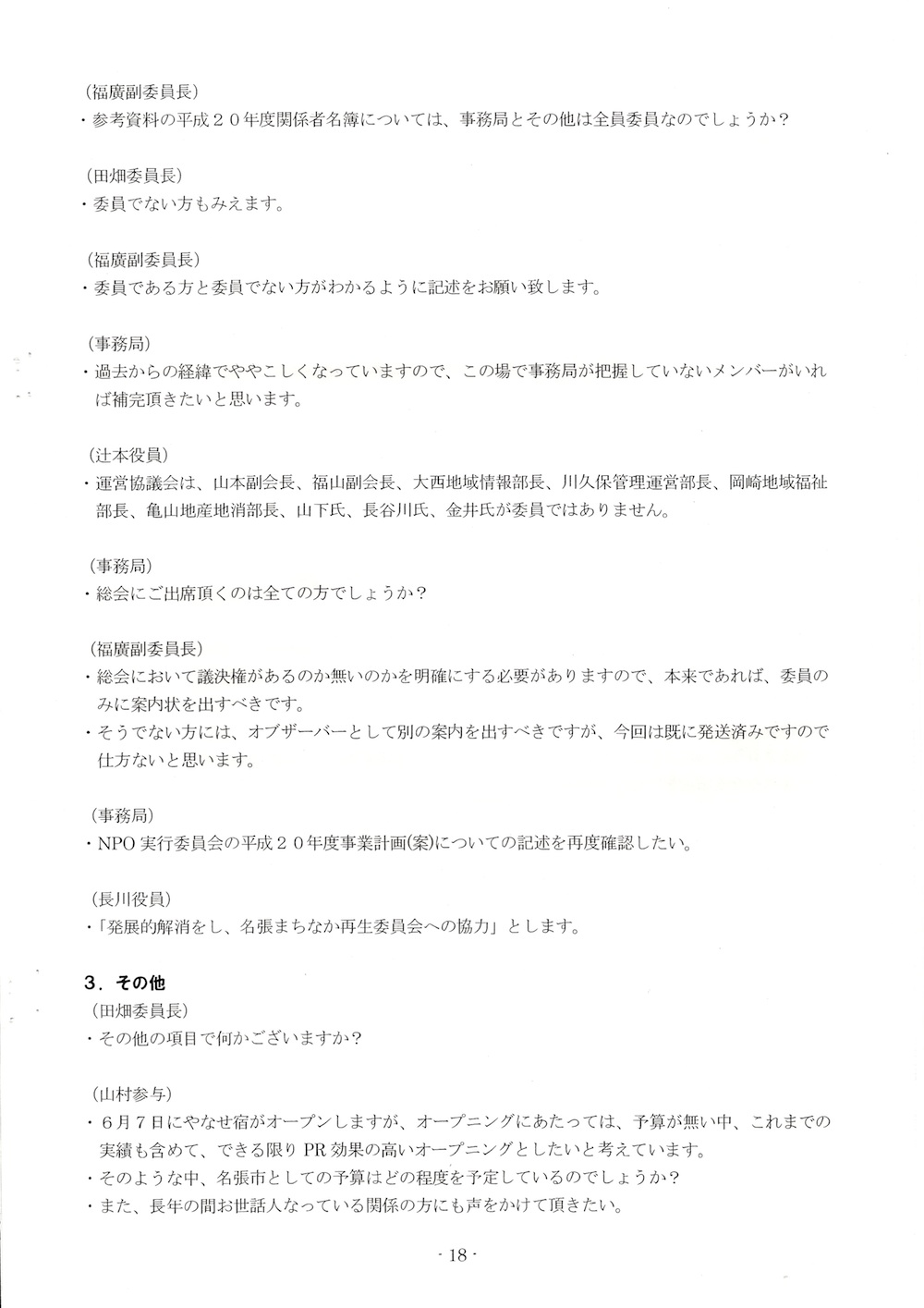
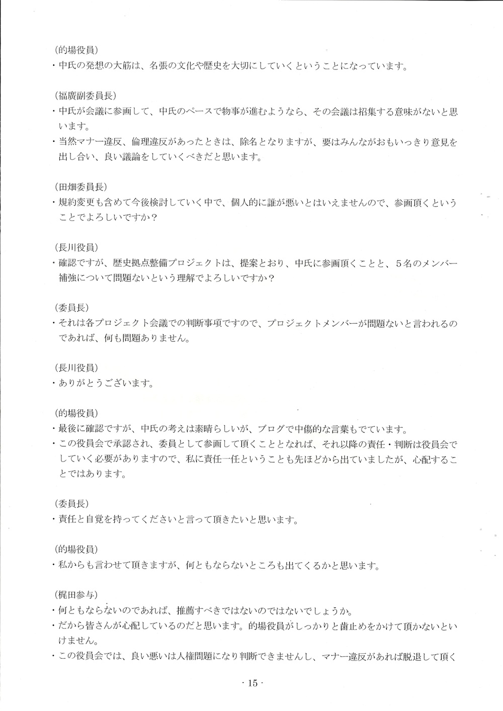
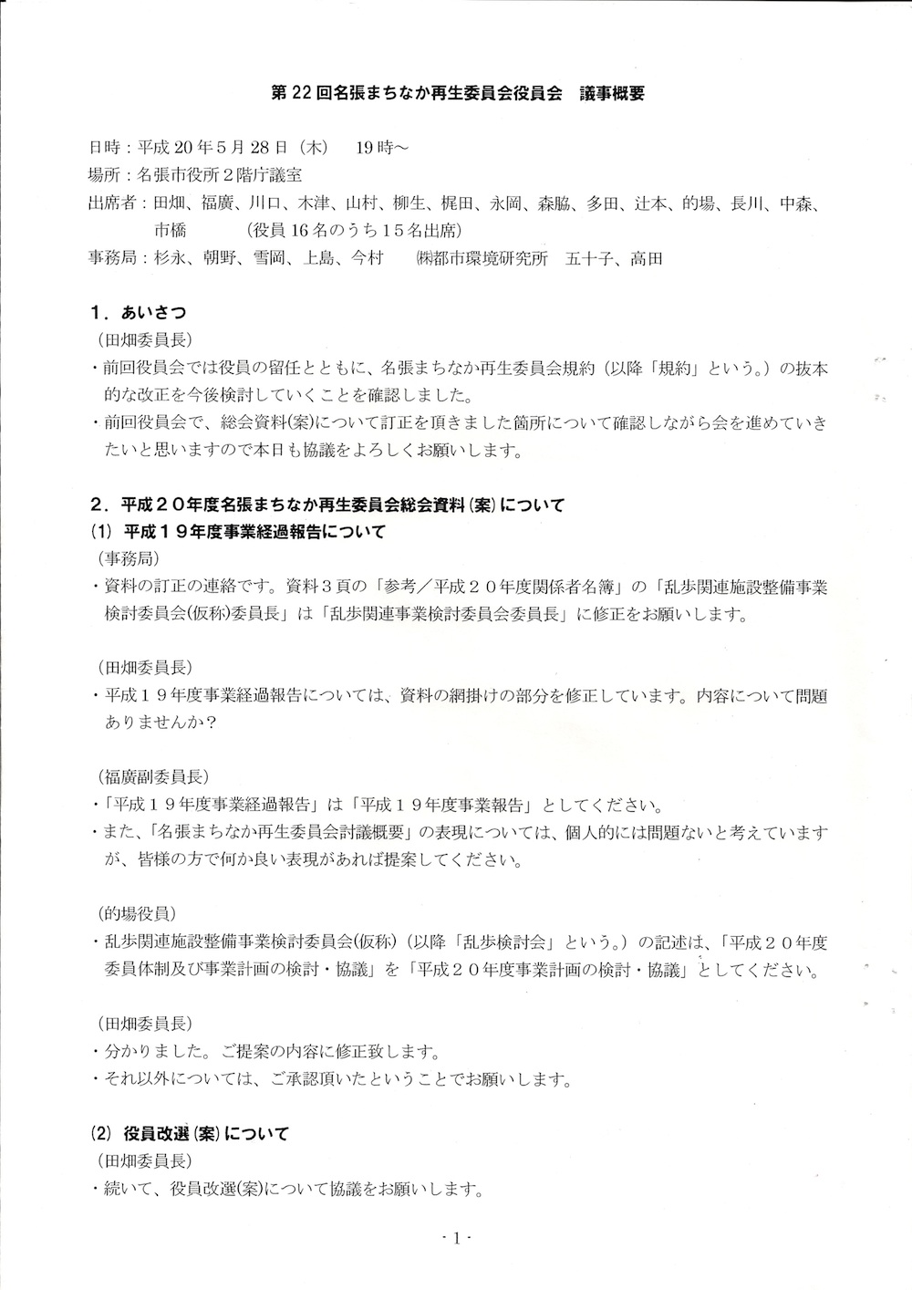
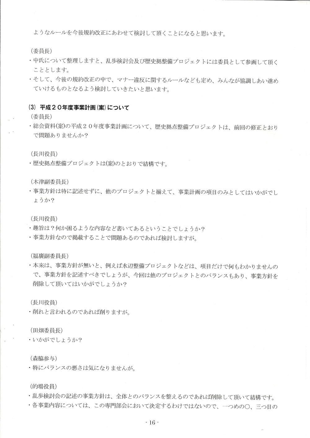
 二年前のおれは、やなせ宿なんて無駄に立派な公衆便所つきの名張地区第二公民館じゃねーかばーか、とかいっておった。わめいておった。狂乱しておった。それから二年が経過して、やなせ宿はほんとにそのとおりの施設になってしまったよなあ、とうたた感慨を禁じえない次第であるが、とにかく二年前、名張まちなか再生委員会などという地域社会の害虫は駆除してやらなければどうしようもない、と考え、入れろよこらばか、悔しかったらおれを名張まちなか再生委員会に入れてみろよこら、委員長になって委員会ぶっ壊してやるからおれを委員会に入れてみろよおら、とか吹きまくっておったところ、入れてもらえることになったわけ。で、総会を目前に控えた5月28日、名張まちなか再生委員会の第二十二回役員会が開かれて、はたしておれを入会させていいものかどうか、ご協議いただいたという寸法なのであるが、きのうも泣きながら記したとおり、なあ名張市役所のみなさんや、おれを毛嫌いしてるのはみなさんだけじゃないんだぞ。名張まちなか再生委員会のみなさんからもえらく毛嫌いされておってな、議事録を読んでみるってーとそれはもうひどいものなの。生きてんのがいやになるほどなの。どれほどひどかったかっつーと、これほどひどかったわけな。
 
第22回名張まちなか再生委員会役員会 議事概要
 
 な。ひどい話じゃねーかまったく。とくにひどいのが十一ページ、一行あきも一行として勘定すれば七行目に、「・・・・」っつーのがある。おれは最初、これはリーダーのつもりだろうな、と思っておった。リーダーというのはいわゆる約物で、一般的には「……」と三点リーダーをふたつ並べることによって、たとえば話し手の沈黙といったニュアンスを表現する。議事録にある「・」はナカグロと呼ばれ、本来は区切りなどを意味する約物なのであるが、「・・・・」と連用してリーダーの意味を表す人もないではない。だから、議事録のこの箇所には発言者の沈黙が表現されているのだな、と思っておったわけなのであるが、そうではないということを伝え聞いた。つまりこの「・・・・」は伏せ字なのである。なんらかの理由で公開がふさわしくないと判断された場合、語句を「◯」や「×」に置き換え、つまり伏せ字として印刷する場合があるのだが、この議事録では「・」が伏せ字として使用されていたというわけである。ならば、「・・・・」で伏せ字とされる以前、実際にはなんということばが発言されていたのか。考えるまでもなく、答えはすでに明らかであろう。四文字、つまり文字どおりのフォーレターワーズなんだから、まずまちがいなく、おまんこ、であったのだろうな。おまんこ、しかあるまい。しっかし名張まちなか再生委員会ってのはどこまでばかなんだ実際。役員会の席でなにがおまんこだこの色きちがい。ほんと、まちなか再生とおまんこと、いったいどんな関係があるっていうんだろうな。大丈夫かよまったく。しかしまあ、名張市役所のみなさんや、なんとも愚かしいこのおまんこ問題だけからでも、あの委員会がろくなものではなかったということはご理解いただけるよな。
 
 6月1日、名張まちなか再生委員会の総会が開催された。
 
 
 6月7日、旧細川邸やなせ宿がオープンした。
 
 
 6月16日、名張市定例会の一般質問で、橋本マサ子議員からこんな指摘がなされた。一部太字で強調して引用。
 
 私がなぜ一番最初に社会保障の問題を取り上げたかといいますと、自治体として何を優先して行うかというふうなことはきちっと位置づけられているわけなんです。だから、市長は先ほど公共を随分と減らしてきたと言いますけれども、それならば先ほども梶田議員からいろいろな声が出されておりました。私も申し上げるならば、例えばやなせ宿の問題にいたしましても、今公共下水道の整備を進めている、いずれはそこに向かって公共下水道の整備もされるにもかかわらず、合併浄化槽の整備に800万円も使ったという、そういうふうな二重投資が行われるというふうなことも私は無駄遣いの一つではないかというふうに思いますし、公共事業の中にはその事業を進める上で当初の金額よりは膨れ上がってしまうというふうなことが多々あるわけなんです。なぜ膨れ上がるかというふうなことにつきましては、やはりそこに専門的にかかわれる職員が、十分対応できる職員が配置されてないというふうなこともあるのではないか、また専門的過ぎて専門家でないと任せられないという面もあろうかというふうに思いますけれども、もっともっとそういうふうな専門的なところにしっかりと職員がかかわれるような形にしていくならば無駄を生まなくて済むというふうなことにもなろうかというふうに思います。
 
 いやいや、心配するな心配するな。名張市役所のみなさんや、ほんとに心配することはないんだぞ。テロにはせん、とゆうておるではないか。そんなことより、そろそろ結論を出してくれんかね、ということをおれはお願いしたい。ほんと、どうするよ。乱歩のことをどうするよ。なんかそろそろキレかけるころかもしれんぞ。いやいや、心配するな心配するな。テロにはせんとゆうておるではないか。とはいえ、先日も記したとおり、あまりにもあまりにも暇だよなあ、とかいうことになると、乱歩蔵びらきの会の関係各位を軽くおちょくってやることになるかもしれんな。いやいや、心配するな心配するな。おれのおちょくりは絶対面白いんだから。
PR
この記事にコメントする
お名前
タイトル
メールアドレス
URL
コメント
パスワード
この記事へのトラックバック
この記事にトラックバックする:

Copyright NAKA Shosaku 2007-2012