三重県名張市のかつての中心地、旧名張町界隈とその周辺をめぐる雑多なアーカイブ。
×
[PR]上記の広告は3ヶ月以上新規記事投稿のないブログに表示されています。新しい記事を書く事で広告が消えます。
きょう、朝のうちに、桔梗が丘にある獣医さんで、小春ちゃんにお注射をしてもらってきた。
▽病院の玄関で、帰ってゆく先客を見送る
▽意気揚々と、病院に入ってゆく
▽入ったらすぐ、またドアが
▽病院からの帰り、護送中の車内で
こんなことやっとる場合か。
しまむらのシャツを着て
きのうのことである。名張まちなか再生委員会の第三回理事会が午後7時から名張市役所二階庁議室で開かれた。先日、ファッションセンターしまむら名張店で購入した九百なんぼかの長袖シャツを着用して出席したのだが、シャツはやはりパジャマにしかみえなかった。
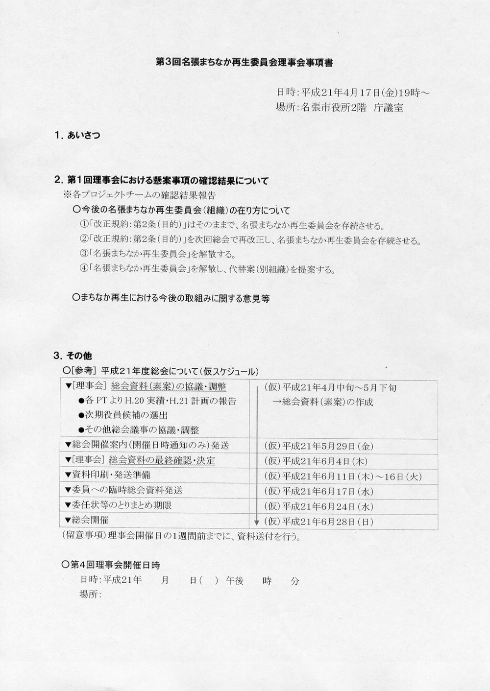
事項書がこれ。
要するに、規約改正でもめておるのである。きのうの理事会では、委員会の内部組織として規約改正委員会なるものが発足した。とにかくもう、もめまくっているのである。
規約第二条の問題
経緯を確認しておく。
昨年6月1日、名張まちなか再生委員会の定期総会で、規約に不備があるから改正を進める、という委員会の意向が明らかにされた。以来、委員会役員の手で、規約改正案をまとめる作業が進められた。
1月25日、臨時総会。規約改正案が審議され、条件つきで承認された。委員会の目的を規定した規約第二条に重大な問題が認められるが、臨時総会では改正案を成立させ、そのうえであらためて規約を見直す。そういうことになった。
規約第二条というのは、これである。
もめまくる委員会
2月25日、第一回理事会。規約改正を審議した。なにもまとまらなかった。
4月1日、第二回理事会。ほぼ流会。もめまくるばかりである。
どうしてもめるのか。中先生がいるからである。中先生がぎゃあぎゃあぎゃあぎゃあわめくからである。だからといって中先生、不合理なことや理不尽なことはいってない。中先生の主張が不合理理不尽なものなのであれば、そんな主張はだれからも相手にされず、臨時総会であれ理事会であれ、審議はすらすら進んでいるはずである。しかし、中先生の主張がごくまっとうにしてごくあたりまえのことであるがゆえに、臨時総会であれ理事会であれ、その主張にもとづいて協議検討を進めなければならなくなるのである。
入れたりしていいのかよ
きのうの理事会では、規約改正を進めなければならない、という合意に達した。で、先述のとおり、規約改正委員会なるものが組織された。委員は四人。うちひとりが、中先生である。きゃはは。名張まちなか再生委員会、終わったな。きのうの理事会でも明言しておいたのだが、中先生の目的は名張まちなか再生委員会をぶっ壊すことなのである。そんな人間を規約改正委員会に入れたりしていいのかよ、とは思う。だからきのうの理事会では、規約改正の審議をいつまでも終わらせないという自信はある、とも明言しておいた。難しい話ではない。規約第二条を前にして、ふつうのことをいい、あたりまえのことを述べ、筋の通ったことを主張していれば、それでいいのである。インチキをインチキだと指摘していれば、それでいいのである。
あのギャグはどうした
毎度おなじみの定番ギャグ、
──ケータイで市長を呼び出せ。
はどうであったかというと、おかげさまで完全に定着した。きのうの理事会でも、出席者のひとりから、このギャグがくりだされた。理事会の場全体に、いちどは市長においでいただいて、あれこれお聞かせいただかないとなあ、というか、おら、おらおら、おらおらおらおら、というか、そんな空気が漂っていた。早い話、規約第二条を改正するにあたっても、いまの時点で名張市が委員会をどう位置づけているのか、名張市が委員会になにを求めているのか、名張市と委員会の関係性はどのように規定されるのか、名張市がいうまちなかの再生とはいったいどういうことなのか、そのあたりを明確にしてもらわないことには、委員会は永久に独り相撲をとりつづけるしかないのである。
寝耳に水の施政方針
ところで、「今後の計画づくり」はどうなっておるのか。3月に発表された今年度の施政方針に記されていたあれである。
「名張まちなか再生委員会と共に」とあるけれど、こんなのは寝耳に水の話である。名張市から委員会に対しては、驚くべきことにいまもなお、「今後の計画づくり」とやらにかんしてなにも伝えられていない状態である。
不適切なんじゃね?
名張市公式サイト「市長への手紙」で確認した。
3月9日にこう尋ねた。
3月13日付の回答が届いた。
しつこく尋ねる
3月17日にこう尋ねた。
3月23日付の回答が届いた。
しつこいしつこい
3月23日にこう尋ねた。
3月27日付の回答が届いた。
おつむのなかはお花畠
この名張市という名のインチキ自治体は、協働とやらのパートナーであるはずの名張まちなか再生委員会にひとことの相談もなく、通告もなく、じつに身勝手に「今後の計画づくり」のことを施政方針で発表しておいて、どったの? だとか、なにが問題なの? だとか、そんなことをいっておるのである。ま、名張市のいう協働なんて、しょせんそんな程度のものなのである。でもって、その計画づくりについては、「名張まちなか再生委員会と共に決定して参りたい」という。その時期は「平成21年6月での名張まちなか再生委員会総会での決定を想定しています」ともいう。
想定しています、なのである。パートナーのことなどまったくなにも考えず、ただおつむのなかのお花畠で好きなように思いつきを並べただけの施政方針なのである、ということを、名張市みずからが証明してくれたわけなのであるが、6月の総会でなにを決定するというのかな。なにが決定できるというのかな。いまにいたってもなお、名張市からはなにもいってこんのであるからな。総会で決定するというのなら、そろそろ話をもってこないことには間に合わんのではないかな。
議事録はコンサルタントに
きのうの理事会で中先生、コンサルタントのことを話題にした。理事会にはコンサルタントも出席している。というか、理事会の議事録をつくるのはコンサルタントの役目である、ということになっているらしい。名張市の職員諸君には、理事会の議事録をまとめることさえできない。だから中先生、4月1日の理事会では、委員会の規約にコンサルタントの役割を明記したらどうよ、と提案してやったり、コンサルタントコンサルタントゆうけれど、あんな名張まちなか再生プランみたいな程度のわるいプランしかようつくらんようなコンサルタントやないの、と指摘してやったりしたのだが、きのうの理事会で配付された「第2回名張まちなか再生委員会理事会議事録」では、どちらの発言も削除されておった。
さて、きのうの理事会である。事務局に対して、今年はコンサルタントにいくらお金が流れるのかな? と質問した。答えがないので、くり返して質問した。すると、二百万円である、という答えが返ってきた。そこで、いったいどんな名目で? と尋ねた。去年は「まちづくり活動推進事業」という名目であった。昨年度総会の資料に明記されている。
二百万円のゆくえ
まちづくり活動推進事業の予算四百五十万円は、そのまますーっとコンサルタントに流れていった。コンサルタントがなにをしたのかというと、まちづくり交付金がらみで国土交通省に提出する報告書の作成であった、と聞きおよぶ。いうまでもなく、そんなのは職員の仕事である。職員が手がけるべき業務である。しかし、できない。理事会の議事録さえ、コンサルタントまかせにしている。それが名張市なのである。だから今年度、コンサルタントに流れる二百万円は、いったいどんな名目になっているのかな? と尋ねた。
業務委託である、という答えが返ってきた。意外である。まともな名目ではないか。たしかに業務委託である。ここ名張市においては、議事録作成さえコンサルタントに業務委託しているのである。だから、なかなか正直である。まちづくり活動推進事業、などという虚偽にまみれた名目より、はるかに正直な名目である。で、なにを業務委託するの? と尋ねた。いささか答えにくそうに、次期計画づくりの業務委託である、との答えが返ってきた。はっはーん、そういうことか、と思った。
施政方針のうそっぱち
次期計画づくりというのは、施政方針に記された「今後の計画づくり」のことであろう。はっはーん、そういうことか、と腑に落ちた。施政方針にうたわれた「今後の計画づくり」とかいう事業のために、二百万円の税金がコンサルタントに流れていってしまう。そういうことなのである。ひどい話である。どこまでもひどい話である。この名張市という名のインチキ自治体、名張まちなか再生委員会にはなんにもいってこないくせに、コンサルタントとはこそこそこそこそ密談を重ねてきたらしい。そんなことならこらこのインチキ自治体、施政方針には、
「名張まちなか再生委員会と共に」
などといううそっぱちなんかではなく、
「コンサルタントと共に」
と正直なところを書いておけ。
蹴るかもしれませんよ
4月1日の理事会でも、「今後の計画づくり」のことは話題になった。あくまでも、話題である。名張市からの提案や要請、といったものではまるでない。議事録から引いておく。
蹴るかもしれませんよ、というか、中先生、個人的にはこの計画づくりの話、思いきり蹴ってやるつもりである。最初からそのつもりではいたのだが、きのうの理事会で、その計画づくりのために二百万円の税金がコンサルタントに流れるという事実が判明した。これはもう名張市から、どうぞ蹴ってくださいと頼まれたようなものである。名張市は今年度の施政方針において、「名張まちなか再生委員会と共に」という大うそをかました。そんな大うそをかます自治体と、とても協働なんてしてられねーやばーか、と名張まちなか再生委員会が計画づくりの話を蹴ってしまったら、いったいどんなことになるのかな。
規約改正委員会発足す
でもって、きのうの理事会で発足した規約改正委員会、メンバーはこんなあんばいである。敬称は略。
・福廣勝介(副委員長、川の会・名張)
・木津義明(副委員長、名張市都市環境部)
・中 相作(理事、歴史拠点整備プロジェクトチームサブチーフ)
・辻 孝信(理事、乱歩関連事業プロジェクトチームサブチーフ)
ほんと、いったいどんなことになるのかな。
▽病院の玄関で、帰ってゆく先客を見送る
▽意気揚々と、病院に入ってゆく
▽入ったらすぐ、またドアが
▽病院からの帰り、護送中の車内で
こんなことやっとる場合か。
しまむらのシャツを着て
きのうのことである。名張まちなか再生委員会の第三回理事会が午後7時から名張市役所二階庁議室で開かれた。先日、ファッションセンターしまむら名張店で購入した九百なんぼかの長袖シャツを着用して出席したのだが、シャツはやはりパジャマにしかみえなかった。
事項書がこれ。
要するに、規約改正でもめておるのである。きのうの理事会では、委員会の内部組織として規約改正委員会なるものが発足した。とにかくもう、もめまくっているのである。
規約第二条の問題
経緯を確認しておく。
昨年6月1日、名張まちなか再生委員会の定期総会で、規約に不備があるから改正を進める、という委員会の意向が明らかにされた。以来、委員会役員の手で、規約改正案をまとめる作業が進められた。
1月25日、臨時総会。規約改正案が審議され、条件つきで承認された。委員会の目的を規定した規約第二条に重大な問題が認められるが、臨時総会では改正案を成立させ、そのうえであらためて規約を見直す。そういうことになった。
規約第二条というのは、これである。
|
第2条 この委員会は、「名張まちなか再生プラン」を指針として取り組む、市民・事業者・行政などの多様な主体協働の各事業を継続的かつ円滑に運営するための総合的執行管理に対し、意見具申又は答申を行い、支援することをもって名張地区既成市街地の再生を図ることを目的とする。なお、「名張まちなか再生プラン」とは、名張市が、名張市総合計画に位置づけられた「まちの顔づくりプラン」の実現に向け、平成17年3月に市民・事業者・行政の共通共有の計画として、策定したものである。
|
もめまくる委員会
2月25日、第一回理事会。規約改正を審議した。なにもまとまらなかった。
4月1日、第二回理事会。ほぼ流会。もめまくるばかりである。
どうしてもめるのか。中先生がいるからである。中先生がぎゃあぎゃあぎゃあぎゃあわめくからである。だからといって中先生、不合理なことや理不尽なことはいってない。中先生の主張が不合理理不尽なものなのであれば、そんな主張はだれからも相手にされず、臨時総会であれ理事会であれ、審議はすらすら進んでいるはずである。しかし、中先生の主張がごくまっとうにしてごくあたりまえのことであるがゆえに、臨時総会であれ理事会であれ、その主張にもとづいて協議検討を進めなければならなくなるのである。
入れたりしていいのかよ
きのうの理事会では、規約改正を進めなければならない、という合意に達した。で、先述のとおり、規約改正委員会なるものが組織された。委員は四人。うちひとりが、中先生である。きゃはは。名張まちなか再生委員会、終わったな。きのうの理事会でも明言しておいたのだが、中先生の目的は名張まちなか再生委員会をぶっ壊すことなのである。そんな人間を規約改正委員会に入れたりしていいのかよ、とは思う。だからきのうの理事会では、規約改正の審議をいつまでも終わらせないという自信はある、とも明言しておいた。難しい話ではない。規約第二条を前にして、ふつうのことをいい、あたりまえのことを述べ、筋の通ったことを主張していれば、それでいいのである。インチキをインチキだと指摘していれば、それでいいのである。
あのギャグはどうした
毎度おなじみの定番ギャグ、
──ケータイで市長を呼び出せ。
はどうであったかというと、おかげさまで完全に定着した。きのうの理事会でも、出席者のひとりから、このギャグがくりだされた。理事会の場全体に、いちどは市長においでいただいて、あれこれお聞かせいただかないとなあ、というか、おら、おらおら、おらおらおらおら、というか、そんな空気が漂っていた。早い話、規約第二条を改正するにあたっても、いまの時点で名張市が委員会をどう位置づけているのか、名張市が委員会になにを求めているのか、名張市と委員会の関係性はどのように規定されるのか、名張市がいうまちなかの再生とはいったいどういうことなのか、そのあたりを明確にしてもらわないことには、委員会は永久に独り相撲をとりつづけるしかないのである。
寝耳に水の施政方針
ところで、「今後の計画づくり」はどうなっておるのか。3月に発表された今年度の施政方針に記されていたあれである。
|
まちなか再生事業については、本年度をもって、一旦事業を終えることから、名張まちなか再生委員会と共に、5ヵ年の事業内容を見据えた今後の計画づくりを進めてまいります。
|
「名張まちなか再生委員会と共に」とあるけれど、こんなのは寝耳に水の話である。名張市から委員会に対しては、驚くべきことにいまもなお、「今後の計画づくり」とやらにかんしてなにも伝えられていない状態である。
不適切なんじゃね?
名張市公式サイト「市長への手紙」で確認した。
3月9日にこう尋ねた。
|
1)名張まちなか再生委員会と名張市が「今後の計画づくり」を進めるとあるが、名張まちなか再生委員会以外の市民は計画づくりに参画できないのか。また、名張市において、計画づくりを担当する部署はどこか。その部署以外に、計画づくりに参画する部署はあるのか。
2)「今後の計画づくり」には、いつ着手するのか。 3)「今後の計画づくり」について名張まちなか再生委員会に知らせることなく、いきなり施政方針で発表したのは不適切なことであったと認めるか。 |
3月13日付の回答が届いた。
|
計画づくりの中で名張まちなか再生委員会以外の市民の参画につきましては、事業の推進においては、市民・事業者・行政等の多様な主体の協働により取組むべきであると考えており、計画づくりの段階においても多くの皆様の参画機会を設けて参りたいと考えております。
また、名張まちなか再生委員会は、広く市民の方に委員としてお入りいただくことのできる組織でありますので、現在、委員でない方も、「今後の計画づくり」をはじめ、まちなか再生に向けた取組みにご参画いただければと考えております。 「今後の計画づくり」は、引き続き、市街地整備室を主担当に、関係各室から構成する庁内プロジェクトを設置し、市の方針として今後とも名張まちなか再生委員会と連携し、平成21年度より着手していきたいと考えております。 |
しつこく尋ねる
3月17日にこう尋ねた。
|
1)「今後の計画づくり」にかんして、3月13日付回答には「市街地整備室を主担当に、関係各室から構成する庁内プロジェクトを設置」するとあるが、「庁内プロジェクト」にはどの部署が参加するのか。具体的な部署名をお示しいただきたい。
2)「今後の計画づくり」は、3月13日付回答によれば「平成21年度より着手」されるとのことだが、何月に着手し、何月に計画をまとめる予定なのか。具体的な日程をお示しいただきたい。 3)「今後の計画づくり」について名張まちなか再生委員会に知らせることなく、いきなり施政方針で発表したのは不適切なことであったと認めるか。 |
3月23日付の回答が届いた。
|
【ご質問】
1)「今後の計画づくり」にかんして、3月13日付回答には「市街地整備室を主担当に、関係各室から構成する庁内プロジェクトを設置」するとあるが、「庁内プロジェクト」にはどの部署が参加するのか。具体的な部署名をお示しいただきたい。 【回答】 市街地整備室を主担当として、総合企画政策室・健康福祉政策室・商工観光室・都市計画室・道路河川室・営繕住宅室・教育委員会事務局生涯学習室等によるプロジェクトを考えています。 【ご質問】 2)「今後の計画づくり」は、3月13日付回答によれば「平成21年度より着手」されるとのことだが、何月に着手し、何月に計画をまとめる予定なのか。具体的な日程をお示しいただきたい。 【回答】 具体的な日程は、名張まちなか再生委員会と共に決定して参りたいと考えております。 【ご質問】 3)「今後の計画づくり」について名張まちなか再生委員会に知らせることなく、いきなり施政方針で発表したのは不適切なことであったと認めるか。 【回答】 市として名張まちなか再生委員会と共に計画づくりを進めていくことを述べたもので、「今後の計画づくり」につきまして、工程等も含めて協議して参りたいと考えておりますことから、不適切なことであったと考えておりません。 |
しつこいしつこい
3月23日にこう尋ねた。
|
1)3月23日付回答に記されていた「市街地整備室を主担当として、総合企画政策室・健康福祉政策室・商工観光室・都市計画室・道路河川室・営繕住宅室・教育委員会事務局生涯学習室等によるプロジェクト」は、いつ設置されるのか。
2)3月23日付回答には「今後の計画づくり」の「具体的な日程」を「名張まちなか再生委員会と共に決定」するとあるが、名張まちなか再生委員会との決定は、いつ、どのような場でなされるのか。 3)「今後の計画づくり」について名張まちなか再生委員会に知らせることなく、いきなり施政方針で発表したのは、委員会の自立性や主体性を無視した行為であり、明らかに不適切なことである。これを不適切ではないと主張するのであれば、名張市はみずから発足させた各種委員会の自立性や主体性をいっさい認めようとしない、と判断せざるをえない。このように判断して差し支えないか。 4)「今後の計画づくり」によって新たな計画が策定されるのにともない、名張まちなか再生プランは無効化されるのか。 |
3月27日付の回答が届いた。
|
【ご質問】
1)3月23日付回答に記されていた「市街地整備室を主担当として、総合企画政策室・健康福祉政策室・商工観光室・都市計画室・道路河川室・営繕住宅室・教育委員会事務局生涯学習室等によるプロジェクト」は、いつ設置されるのか。 【回答】 平成21年4月末までには設置したいと考えています。 【ご質問】 2)3月23日付回答には「今後の計画づくり」の「具体的な日程」を「名張まちなか再生委員会と共に決定」するとあるが、名張まちなか再生委員会との決定は、いつ、どのような場でなされるのか。 【回答】 平成21年6月での名張まちなか再生委員会総会での決定を想定しています。 【ご質問】 3)「今後の計画づくり」について名張まちなか再生委員会に知らせることなく、いきなり施政方針で発表したのは、委員会の自立性や主体性を無視した行為であり、明らかに不適切なことである。これを不適切ではないと主張するのであれば、名張市はみずから発足させた各種委員会の自立性や主体性をいっさい認めようとしない、と判断せざるをえない。このように判断して差し支えないか。 【回答】 市として、今後の計画づくりについて名張まちなか再生委員会と共に進めることを表明したことをもって、名張まちなか再生委員会の自立性や主体性を認めないものではないと考えております。 【ご質問】 4)「今後の計画づくり」によって新たな計画が策定されるのにともない、名張まちなか再生プランは無効化されるのか。 【回答】 「今後の計画づくり」は、過去5ヵ年の事業を踏まえたうえで、今後行なうべき事業、行なうことのできる事業について、十分議論したうえでの計画づくりを想定しています。名張まちなか再生プランをさらに有効にするための計画づくりに取り組みたいと考えておりますので、ご協力の程よろしくお願いいたします。 |
おつむのなかはお花畠
この名張市という名のインチキ自治体は、協働とやらのパートナーであるはずの名張まちなか再生委員会にひとことの相談もなく、通告もなく、じつに身勝手に「今後の計画づくり」のことを施政方針で発表しておいて、どったの? だとか、なにが問題なの? だとか、そんなことをいっておるのである。ま、名張市のいう協働なんて、しょせんそんな程度のものなのである。でもって、その計画づくりについては、「名張まちなか再生委員会と共に決定して参りたい」という。その時期は「平成21年6月での名張まちなか再生委員会総会での決定を想定しています」ともいう。
想定しています、なのである。パートナーのことなどまったくなにも考えず、ただおつむのなかのお花畠で好きなように思いつきを並べただけの施政方針なのである、ということを、名張市みずからが証明してくれたわけなのであるが、6月の総会でなにを決定するというのかな。なにが決定できるというのかな。いまにいたってもなお、名張市からはなにもいってこんのであるからな。総会で決定するというのなら、そろそろ話をもってこないことには間に合わんのではないかな。
議事録はコンサルタントに
きのうの理事会で中先生、コンサルタントのことを話題にした。理事会にはコンサルタントも出席している。というか、理事会の議事録をつくるのはコンサルタントの役目である、ということになっているらしい。名張市の職員諸君には、理事会の議事録をまとめることさえできない。だから中先生、4月1日の理事会では、委員会の規約にコンサルタントの役割を明記したらどうよ、と提案してやったり、コンサルタントコンサルタントゆうけれど、あんな名張まちなか再生プランみたいな程度のわるいプランしかようつくらんようなコンサルタントやないの、と指摘してやったりしたのだが、きのうの理事会で配付された「第2回名張まちなか再生委員会理事会議事録」では、どちらの発言も削除されておった。
さて、きのうの理事会である。事務局に対して、今年はコンサルタントにいくらお金が流れるのかな? と質問した。答えがないので、くり返して質問した。すると、二百万円である、という答えが返ってきた。そこで、いったいどんな名目で? と尋ねた。去年は「まちづくり活動推進事業」という名目であった。昨年度総会の資料に明記されている。
二百万円のゆくえ
まちづくり活動推進事業の予算四百五十万円は、そのまますーっとコンサルタントに流れていった。コンサルタントがなにをしたのかというと、まちづくり交付金がらみで国土交通省に提出する報告書の作成であった、と聞きおよぶ。いうまでもなく、そんなのは職員の仕事である。職員が手がけるべき業務である。しかし、できない。理事会の議事録さえ、コンサルタントまかせにしている。それが名張市なのである。だから今年度、コンサルタントに流れる二百万円は、いったいどんな名目になっているのかな? と尋ねた。
業務委託である、という答えが返ってきた。意外である。まともな名目ではないか。たしかに業務委託である。ここ名張市においては、議事録作成さえコンサルタントに業務委託しているのである。だから、なかなか正直である。まちづくり活動推進事業、などという虚偽にまみれた名目より、はるかに正直な名目である。で、なにを業務委託するの? と尋ねた。いささか答えにくそうに、次期計画づくりの業務委託である、との答えが返ってきた。はっはーん、そういうことか、と思った。
施政方針のうそっぱち
次期計画づくりというのは、施政方針に記された「今後の計画づくり」のことであろう。はっはーん、そういうことか、と腑に落ちた。施政方針にうたわれた「今後の計画づくり」とかいう事業のために、二百万円の税金がコンサルタントに流れていってしまう。そういうことなのである。ひどい話である。どこまでもひどい話である。この名張市という名のインチキ自治体、名張まちなか再生委員会にはなんにもいってこないくせに、コンサルタントとはこそこそこそこそ密談を重ねてきたらしい。そんなことならこらこのインチキ自治体、施政方針には、
「名張まちなか再生委員会と共に」
などといううそっぱちなんかではなく、
「コンサルタントと共に」
と正直なところを書いておけ。
蹴るかもしれませんよ
4月1日の理事会でも、「今後の計画づくり」のことは話題になった。あくまでも、話題である。名張市からの提案や要請、といったものではまるでない。議事録から引いておく。
|
(長川理事)
・中理事が言っているように、新たな計画を作ると言って、市長は口から出任せを言ってしまった訳です。言ったら何の根拠もなしに、しかも、その前にまちなか再生委員会と一緒になってと言っています。だから、これを議論していけばいいと思います。 (事務局) ・いろいろとありがとうございます。 (長川理事) ・そのかわり、本人を呼んでもらわなければいけません。その意思決定と言って悪いですけど、それはトップの責任だと思います。だから、次に進みません。 ・これを書いたのは政策部局なのか、あなた方なのか、まちなか再生委員会とともに5年間の計画を新たにやっていきますと市長が口で言いました。市民に約束したわけですから、それが、私達には伝わっていないのです。 ・再生委員会と共にと言いながら。 (中理事) ・もうそろそろ終わりませんか。1時間30分やから、丁度いい頃合だと思います。 (田畑委員長) ・ありがとうございます。いいご発言頂きまして。 (中理事) ・まだまだ、波乱がありますので。 (木津副委員長) ・1つ私の方から、再生プランとは、名張のまちなかを再生するための計画でございます。これについては総合計画でございます名張の顔づくりプランを実現化するためのプランです。 ・市民参加のもとワークショップなども開催しながら、計画を策定しています。 ・それを具体的に実施していこうと再生委員会を設置し、実行してきました。 ・それで、そのプランについては、基本的な計画を決めてあるのみで、それの中のそれぞれの事業の中で、出来る事業、出来ない事業を精査し進めてきました。 ・その中でも、市の公共事業に関わるハード事業は、概ね実施してきました。それも市に関わった部分です。 ・今後のことは、出来たものを検証しながら、本再生委員会とともに、新たなプランを作っていきたいと思います。 (中理事) ・いや、市の言ってる今後の計画づくりは、蹴るかもしれませんよ。委員会として。 (福廣副委員長) ・その話です。多分ですけど、さっきも言ったとおり、事務局を皆さん責めて、責められてお気の毒だと思いますが。 (長川理事) ・責めてないです。辞めなさいと言っているのです。 (福廣副委員長) ・それはいわゆる事務局機能を果たしているところを責めるのではなく、ついつい、行政マンの市長の部下だから責めたくなるのです。 ・ここにも書かれてますように、施政方針演説で、市長が新たな計画を作ると再生委員会と共に言ったとありましたが、共にですが、われわれのところには伝わってないです。 ・少なくとも協働というのは、パートナーと信頼関係があるから協働ですよね。信頼関係がなかったら協働ということにならないと思います。 ・従って、市長をトップとする行政の皆さんにお願いしたいのは、行政マンとして木津副委員長も再生委員会に入ってもらっていますので、委員会と信頼関係を築かないと今後何も出来ないことになります。 ・そういう意味では、市長にこの場に来て頂き、釈明してもらいたいという中理事の意見もまったくその通りだと思います。 (長川理事) ・釈明してくださいと言ってないですよ。言ったことはきちんと説明してくださいと言っているのですよ。 (福廣副委員長) ・共に言っていますので、共にではなかったら、釈明してもらわないといけません。 (長川理事) ・だから、共にしていこうというなら、それを受けた行政マンは、どういう動きをするのかいう事を、私達と一緒に考えなければいけません。 |
蹴るかもしれませんよ、というか、中先生、個人的にはこの計画づくりの話、思いきり蹴ってやるつもりである。最初からそのつもりではいたのだが、きのうの理事会で、その計画づくりのために二百万円の税金がコンサルタントに流れるという事実が判明した。これはもう名張市から、どうぞ蹴ってくださいと頼まれたようなものである。名張市は今年度の施政方針において、「名張まちなか再生委員会と共に」という大うそをかました。そんな大うそをかます自治体と、とても協働なんてしてられねーやばーか、と名張まちなか再生委員会が計画づくりの話を蹴ってしまったら、いったいどんなことになるのかな。
規約改正委員会発足す
でもって、きのうの理事会で発足した規約改正委員会、メンバーはこんなあんばいである。敬称は略。
・福廣勝介(副委員長、川の会・名張)
・木津義明(副委員長、名張市都市環境部)
・中 相作(理事、歴史拠点整備プロジェクトチームサブチーフ)
・辻 孝信(理事、乱歩関連事業プロジェクトチームサブチーフ)
ほんと、いったいどんなことになるのかな。
PR
この記事にコメントする