三重県名張市のかつての中心地、旧名張町界隈とその周辺をめぐる雑多なアーカイブ。
×
[PR]上記の広告は3ヶ月以上新規記事投稿のないブログに表示されています。新しい記事を書く事で広告が消えます。
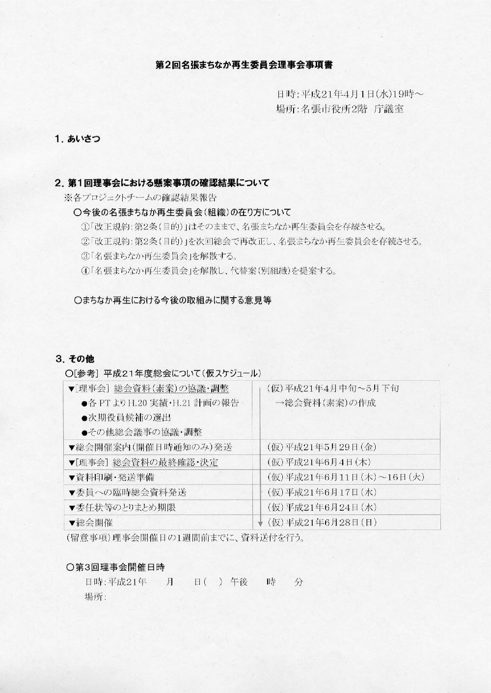
おらおらおらおらこの地域社会の害虫がよー、でおなじみの名張まちなか再生委員会、きのうの夜は第二回理事会であった。事項書のスキャン画像を掲載しておく。クリックすればごらんいただける。
3月31日付エントリに、きのうの理事会へ向けて「まじめに会議を開いているのは歴史拠点整備プロジェクトチームと乱歩関連事業プロジェクトチームだけだというではないか。残るよっつのプロジェクトチーム、すなわち、水辺、交流拠点、生活拠点、歩行者空間の四チームでは、会議を開くことさえしておらんというではないか」と記したが、これは誤りであった。すまなんだ。関係各位にお詫びを申しあげる。歴史拠点整備と乱歩関連事業のほかに、生活拠点整備プロジェクトチームでも会議が開かれていた。
きのうの理事会では、むっつのプロジェクトチームのチーフから、事項書にある「各プロジェクトチームの確認結果報告」がなされた。そのあと、出席者のひとりから、みっつのプロジェクトチームでは会議が開かれていない、という指摘があった。で、それが事実だと確認された。そこで中先生、それならきょうの理事会は成立しないんじゃね? と疑問を呈し、理事会を流会とするよう提案した。あたりまえのことである。しかし、あたりまえのことがあたりまえにおこなわれない。それが名張まちなか再生委員会なのである。あるいは、名張市なのである、といってもいいであろう。しかしなあ、いつまでもそんなことが通用すると思うておってはいかんぞ。げんに、きのうの理事会では、会議を開かなかったみっつのプロジェクトチームが早急に会議を開催し、そのあともういちど理事会を開いて、「各プロジェクトチームの確認結果報告」をおこなう、ということになった。
したがって、きのうの理事会、事項書どおりには進行しなかった。「各プロジェクトチームの確認結果報告」にもとづいて進められるはずだった「今後の名張まちなか再生委員会(組織)の在り方について」の検討は、もとよりできるはずもない。「まちなか再生における今後の取組みに関する意見等」が話し合われただけである。流会にこそならなかったが、実質的には流会にほかならず、ただ雑談に終始した、という結果となった。むろん、「3.その他」にあげられていた「[参考]平成21年度総会について(仮スケジュール)」についても、まともに話し合われることはなかった。ちなみに、このスケジュールでは6月28日が総会ということになっているのであるけれど、無理なんじゃね? という気がする。6月であろうが7月であろうが8月であろうが、はたして総会が開催できるのかどうか、それすら危ぶまれる状況である。
詳細は、いずれ名張市公式サイトに掲載されるであろう議事録でご確認いただくことにして、名張市において「市長への手紙」への回答を考えたり書いたりしている職員諸君、それから、3月4日に発表された「施政方針」を執筆した職員諸君、きのうの理事会でも、出席者から「今後の計画づくり」に対する批判が出ておったぞ。どんな批判か、みたいなことはいまさら説明するまでもあるまい。これまでこのブログに記してきたような批判が、名張まちなか再生委員会の内部からも表明されるにいたった、と思ってくれたまえ。中先生は、名張市が計画づくりをもちかけてきても、委員会のほうが蹴ってしまうことになるかもしれんぞ、と述べておいた次第であるが、それにしても、ほんとにどうよ、職員諸君。他者への配慮をいっさい忘れ、身勝手きわまりないおもわくばかりふわふわへらへらばかみたいに口走っておって、そんなことでいいと思うておるのかこのすっとこどっこい。そんなあたりまえのこともわからんのか。そんなことだから、おらおらおらおらこの低能がよー、といわれてしまうのである。
おらおらおらおらこの低能がよー、といえば、きのうの理事会では、やなせ宿のことも雑談の話題にのぼった。なんどもいうけど、あの無駄に立派な公衆便所つきの名張地区第二公民館は、いまや名張まちなか再生委員会とは無縁な施設なのである。理事会でなにを話してみたところで、そんなものにはかけらほどの意味もない。どうしてこんなことになってしまったのかというと、それが名張まちなか再生委員会の選択であり判断であり決定だったからなのである。それなりの手続きを踏んで、いってみれば合法的に、やなせ宿はまちなか運営協議会の手中に収まってしまったのである。異常と呼んでいい事態ではあるのだが、もう取り返しはつかない。
ただし、やなせ宿の運営を正常化するのは、じつは簡単なことである。正常化、といってしまっては、まちなか運営協議会が悪者のように聞こえるから、ま、実際に悪者なのではあるけれど、正常化ではなくて初期化ということばをつかうことにする。初期化、というのは、やなせ宿をどんなふうに運営してゆけばいいのか、それをいちから考えられる状態にする、ということである。白紙の状態に戻してしまう、ということである。なにしろあのやなせ宿、無駄に立派な公衆便所つきの名張地区第二公民館というのは世をしのぶ仮の姿、その正体は一億円の血税をそそいだ名張市民の共有財産なのである。その共有財産をどのように活用すればいいのか、最初から考えてゆけばいい、というだけの話なのである。だれが考えるのか。名張地区住民に限定する必要はまったくない。名張市民という限定すら邪魔であろう。だれが参加したっていいのである。オープンな場で、自由な提案を応酬する。そこからスタートすればいいのである。
で、先述のとおり、それはごく簡単なことなのである。名張市長が強権を発動すれば、それで済む話なのである。やなせ宿にかんして、名張市はちょいと失敗をいたしました、てへっ、と素直に非を認め、頭をさげるべきところには頭をさげて、そのあと堂々と、やなせ宿初期化宣言を発すればいいのである。いちから英知を結集すればいいのである。いわゆる鶴のひと声、それを発すれば、事態はあっというまに解決に向かうのである。しかし、そんなことはできぬであろうな。無理であろうな。鶴のひと声なんて、とても望めぬことなのであろうな。なにしろ名張市長、ほんとうのことをいってしまうとな、じつはな、鶴さんではなくて亀さんなのじゃからな、ぎゃはははははははははははは、とかなり周到に話をもっていった次第ではあったのだが、遺憾ながら、やや受け、といった程度に終わってしまった。このあたり、議事録ではどのような扱いになっておるのか、おおいに楽しみである。
3月31日付エントリに、きのうの理事会へ向けて「まじめに会議を開いているのは歴史拠点整備プロジェクトチームと乱歩関連事業プロジェクトチームだけだというではないか。残るよっつのプロジェクトチーム、すなわち、水辺、交流拠点、生活拠点、歩行者空間の四チームでは、会議を開くことさえしておらんというではないか」と記したが、これは誤りであった。すまなんだ。関係各位にお詫びを申しあげる。歴史拠点整備と乱歩関連事業のほかに、生活拠点整備プロジェクトチームでも会議が開かれていた。
きのうの理事会では、むっつのプロジェクトチームのチーフから、事項書にある「各プロジェクトチームの確認結果報告」がなされた。そのあと、出席者のひとりから、みっつのプロジェクトチームでは会議が開かれていない、という指摘があった。で、それが事実だと確認された。そこで中先生、それならきょうの理事会は成立しないんじゃね? と疑問を呈し、理事会を流会とするよう提案した。あたりまえのことである。しかし、あたりまえのことがあたりまえにおこなわれない。それが名張まちなか再生委員会なのである。あるいは、名張市なのである、といってもいいであろう。しかしなあ、いつまでもそんなことが通用すると思うておってはいかんぞ。げんに、きのうの理事会では、会議を開かなかったみっつのプロジェクトチームが早急に会議を開催し、そのあともういちど理事会を開いて、「各プロジェクトチームの確認結果報告」をおこなう、ということになった。
したがって、きのうの理事会、事項書どおりには進行しなかった。「各プロジェクトチームの確認結果報告」にもとづいて進められるはずだった「今後の名張まちなか再生委員会(組織)の在り方について」の検討は、もとよりできるはずもない。「まちなか再生における今後の取組みに関する意見等」が話し合われただけである。流会にこそならなかったが、実質的には流会にほかならず、ただ雑談に終始した、という結果となった。むろん、「3.その他」にあげられていた「[参考]平成21年度総会について(仮スケジュール)」についても、まともに話し合われることはなかった。ちなみに、このスケジュールでは6月28日が総会ということになっているのであるけれど、無理なんじゃね? という気がする。6月であろうが7月であろうが8月であろうが、はたして総会が開催できるのかどうか、それすら危ぶまれる状況である。
詳細は、いずれ名張市公式サイトに掲載されるであろう議事録でご確認いただくことにして、名張市において「市長への手紙」への回答を考えたり書いたりしている職員諸君、それから、3月4日に発表された「施政方針」を執筆した職員諸君、きのうの理事会でも、出席者から「今後の計画づくり」に対する批判が出ておったぞ。どんな批判か、みたいなことはいまさら説明するまでもあるまい。これまでこのブログに記してきたような批判が、名張まちなか再生委員会の内部からも表明されるにいたった、と思ってくれたまえ。中先生は、名張市が計画づくりをもちかけてきても、委員会のほうが蹴ってしまうことになるかもしれんぞ、と述べておいた次第であるが、それにしても、ほんとにどうよ、職員諸君。他者への配慮をいっさい忘れ、身勝手きわまりないおもわくばかりふわふわへらへらばかみたいに口走っておって、そんなことでいいと思うておるのかこのすっとこどっこい。そんなあたりまえのこともわからんのか。そんなことだから、おらおらおらおらこの低能がよー、といわれてしまうのである。
おらおらおらおらこの低能がよー、といえば、きのうの理事会では、やなせ宿のことも雑談の話題にのぼった。なんどもいうけど、あの無駄に立派な公衆便所つきの名張地区第二公民館は、いまや名張まちなか再生委員会とは無縁な施設なのである。理事会でなにを話してみたところで、そんなものにはかけらほどの意味もない。どうしてこんなことになってしまったのかというと、それが名張まちなか再生委員会の選択であり判断であり決定だったからなのである。それなりの手続きを踏んで、いってみれば合法的に、やなせ宿はまちなか運営協議会の手中に収まってしまったのである。異常と呼んでいい事態ではあるのだが、もう取り返しはつかない。
ただし、やなせ宿の運営を正常化するのは、じつは簡単なことである。正常化、といってしまっては、まちなか運営協議会が悪者のように聞こえるから、ま、実際に悪者なのではあるけれど、正常化ではなくて初期化ということばをつかうことにする。初期化、というのは、やなせ宿をどんなふうに運営してゆけばいいのか、それをいちから考えられる状態にする、ということである。白紙の状態に戻してしまう、ということである。なにしろあのやなせ宿、無駄に立派な公衆便所つきの名張地区第二公民館というのは世をしのぶ仮の姿、その正体は一億円の血税をそそいだ名張市民の共有財産なのである。その共有財産をどのように活用すればいいのか、最初から考えてゆけばいい、というだけの話なのである。だれが考えるのか。名張地区住民に限定する必要はまったくない。名張市民という限定すら邪魔であろう。だれが参加したっていいのである。オープンな場で、自由な提案を応酬する。そこからスタートすればいいのである。
で、先述のとおり、それはごく簡単なことなのである。名張市長が強権を発動すれば、それで済む話なのである。やなせ宿にかんして、名張市はちょいと失敗をいたしました、てへっ、と素直に非を認め、頭をさげるべきところには頭をさげて、そのあと堂々と、やなせ宿初期化宣言を発すればいいのである。いちから英知を結集すればいいのである。いわゆる鶴のひと声、それを発すれば、事態はあっというまに解決に向かうのである。しかし、そんなことはできぬであろうな。無理であろうな。鶴のひと声なんて、とても望めぬことなのであろうな。なにしろ名張市長、ほんとうのことをいってしまうとな、じつはな、鶴さんではなくて亀さんなのじゃからな、ぎゃはははははははははははは、とかなり周到に話をもっていった次第ではあったのだが、遺憾ながら、やや受け、といった程度に終わってしまった。このあたり、議事録ではどのような扱いになっておるのか、おおいに楽しみである。
PR
この記事にコメントする
なんでもありの件ならびに小春あねさんの件について
●市民様
ご投稿ありがとうございます。
やなせ宿の件、おとといスタートした新年度においては、やなせ宿運営のために人件費という名目で税金が投入されるのでしょうか。やなせ宿の運営はまちなか運営協議会に委託されているわけですから、ふつうに考えれば、名張市から転がりこむ委託費には人件費もふくまれているはずで、委託費をどうつかうかは協議会の裁量にゆだねられている、ということになると思います。運営委託費とはべつに、名張市から協議会に人件費が支払われるのだとしたら、いささか不可解なことだといわざるをえません。ただまあ、やなせ宿にかんしてはもう不可解なことだらけ、名張まちなかのブラックボックスとの呼び声も高い施設ですから、名張市が雇用対策のためにつかうべき税金が、なぜかあの無駄に立派な公衆便所つきの名張地区第二公民館の人件費にあてられてしまう、というようなことがあっても、べつに驚きもいたしません。
新年度のことはさておくとしても、やなせ宿初年度の運営はいったいどうだったのか、やなせ宿公式サイトあたりで公表されてしかるべきかと考えるのですが、そんな気配はみえないようです。たとえば会計の問題では、先日も記しましたとおり、まちなか運営協議会の役員には会計監査おふたかたも名を連ねていらっしゃって、個人情報保護の趨勢に鑑みて個人名をここにご紹介しておきますと、梶田淑子さんと永岡禎さんのおふたかたなのですが、ともに市議会議員のかたでいらっしゃいますから、したがいまして、えーっとまあ、たいしたことは期待できんか、とも思いますけど、とにかくもうやなせ宿は無茶苦茶だし、ついでのことに名張市も無茶苦茶です。なんでもありといえばなんでもありなのですが、お金もなければ知恵もなく、正直さもなければ誠実さもなく、ほかにもいろいろないものがありますから、これはもう要するに、必要なものはまったくなく、不要なものならなんでもある、といったことになるのかもしれません。
今後ともよろしくお願いいたします。
●歴史拠点書記様
ご投稿ありがとうございます。
お知らせいただきましたYahoo!動画、閲覧は有償サービスとなっているうえ、そもそも私のパソコンではOSもブラウザも適合せず、みることができませんでした。名張市内のスペシャルサポーター各位に配付するためのDVD版「鬼 The Oni」が、たぶんそろそろできあがってくるはずですから、関係者のみなさんにはいずれそちらをごらんいただいて、赤岩尾の小春あねさんの名演に涙していただけるものと思います。
今後ともよろしくお願いいたします。
ご投稿ありがとうございます。
やなせ宿の件、おとといスタートした新年度においては、やなせ宿運営のために人件費という名目で税金が投入されるのでしょうか。やなせ宿の運営はまちなか運営協議会に委託されているわけですから、ふつうに考えれば、名張市から転がりこむ委託費には人件費もふくまれているはずで、委託費をどうつかうかは協議会の裁量にゆだねられている、ということになると思います。運営委託費とはべつに、名張市から協議会に人件費が支払われるのだとしたら、いささか不可解なことだといわざるをえません。ただまあ、やなせ宿にかんしてはもう不可解なことだらけ、名張まちなかのブラックボックスとの呼び声も高い施設ですから、名張市が雇用対策のためにつかうべき税金が、なぜかあの無駄に立派な公衆便所つきの名張地区第二公民館の人件費にあてられてしまう、というようなことがあっても、べつに驚きもいたしません。
新年度のことはさておくとしても、やなせ宿初年度の運営はいったいどうだったのか、やなせ宿公式サイトあたりで公表されてしかるべきかと考えるのですが、そんな気配はみえないようです。たとえば会計の問題では、先日も記しましたとおり、まちなか運営協議会の役員には会計監査おふたかたも名を連ねていらっしゃって、個人情報保護の趨勢に鑑みて個人名をここにご紹介しておきますと、梶田淑子さんと永岡禎さんのおふたかたなのですが、ともに市議会議員のかたでいらっしゃいますから、したがいまして、えーっとまあ、たいしたことは期待できんか、とも思いますけど、とにかくもうやなせ宿は無茶苦茶だし、ついでのことに名張市も無茶苦茶です。なんでもありといえばなんでもありなのですが、お金もなければ知恵もなく、正直さもなければ誠実さもなく、ほかにもいろいろないものがありますから、これはもう要するに、必要なものはまったくなく、不要なものならなんでもある、といったことになるのかもしれません。
今後ともよろしくお願いいたします。
●歴史拠点書記様
ご投稿ありがとうございます。
お知らせいただきましたYahoo!動画、閲覧は有償サービスとなっているうえ、そもそも私のパソコンではOSもブラウザも適合せず、みることができませんでした。名張市内のスペシャルサポーター各位に配付するためのDVD版「鬼 The Oni」が、たぶんそろそろできあがってくるはずですから、関係者のみなさんにはいずれそちらをごらんいただいて、赤岩尾の小春あねさんの名演に涙していただけるものと思います。
今後ともよろしくお願いいたします。